礼易号
  • 首页
  • 礼易科技
  • 山西新闻
  • 端游攻略
  • 生活问答
  • 汽车维保
首页 端游攻略
  • 【疫情地区寄出生鲜快递怎么处理,疫情地区寄的快递】

    【疫情地区寄出生鲜快递怎么处理,疫情地区寄的快递】

    端游攻略 •2026-03-05

    快件处理有哪些环节 〖壹〗、快件内部处理主要包括以下环节: 快递收件:从客户交寄快件开始,包括接收、开箱验视、过秤、快递单信息录入等步骤。快递员需确保快件安全、完好地收入包裹,并对快件单信息进行仔细核...

    疫情地区寄出生鲜快递怎么处理
  • 陕西省内疫情严重地区/陕西省内疫情严重地区最新消息

    陕西省内疫情严重地区/陕西省内疫情严重地区最新消息

    端游攻略 •2026-03-05

    陕西本轮疫情已至少出现3代传播 〖壹〗、陕西本轮疫情已明确出现至少3代传播,防控形势严峻。第一代传播以首例病例为核心,其感染后通过直接接触或环境暴露将病毒传播给密切接触者,形成初始传播链。第二代传播由...

    陕西省内疫情严重地区
  • 疫情防控风险地区房山区/北京房山区疫情属于什么风险

    疫情防控风险地区房山区/北京房山区疫情属于什么风险

    端游攻略 •2026-03-05

    北京新增1个中风险地区,在丰台区 〖壹〗、截至2022年1月23日12时,北京市新增1个中风险地区,为丰台区新村街道怡海花园恒丰园。具体说明如下:新增中风险地区判定依据:丰台区新村街道怡海花园恒丰园近...

    疫情防控风险地区房山区
  • 吐鲁番地区的疫情(吐鲁番疫情最新政策)

    吐鲁番地区的疫情(吐鲁番疫情最新政策)

    端游攻略 •2026-03-05

    崔元玗人物事迹 〖壹〗、崔元玗从新疆农业大学毕业,投身植物保护研究工作。2003年,她当选自治区九届政协委员,肩负起反映农业、农民问题的社会责任。2004年秋天,崔元玗在天山北坡调研时,发现共青团农场...

    吐鲁番地区的疫情
  • 旬邑疫情高风险地区名单(旬邑疫情高风险地区名单查询)

    旬邑疫情高风险地区名单(旬邑疫情高风险地区名单查询)

    端游攻略 •2026-03-05

    咸阳旬邑五一防疫倡议书(旬阳县防疫) 广大城乡居民朋友:近期,全国疫情呈现多点散发和局部聚集高发的态势,为防范因“五一”假期人员流动聚集引发的疫情传播风险,确保您和家人的生命健康安全,我们真诚向您发出...

    旬邑疫情高风险地区名单
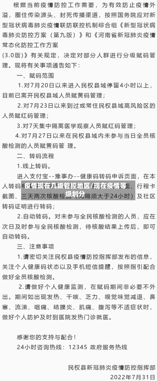
  • 疫情现在几级管控地区/现在疫情等级划分

    疫情现在几级管控地区/现在疫情等级划分

    端游攻略 •2026-03-05

    疫情防控二类地区是什么意思啊 〖壹〗、疫情防控中的“二类地区”并没有全国统一标准,但在实际管理中通常对应两类划分:中风险区或管控区。按高中低风险区划分 在疫情常态化管理阶段,若某区域连续7天出现新增确...

    疫情现在几级管控地区
  • 济宁疫情停课地区名单最新/济宁疫情停课地区名单最新消息

    济宁疫情停课地区名单最新/济宁疫情停课地区名单最新消息

    端游攻略 •2026-03-05

    为什么济宁经开区12月1日开学一天又停课了呢 济宁经开区12月1日开学一天又停课了,是防控新冠肺炎疫情需要。济宁经开区12月1日开学一天又停课了,是教育部对此高度重视,要求各地教育部门和学校认真做好延...

    济宁疫情停课地区名单最新
  • 泉州主要疫情地区分布图/泉州各区疫情

    泉州主要疫情地区分布图/泉州各区疫情

    端游攻略 •2026-03-05

    泉州新增中高风险地区25个名单泉州新增中高风险地区25个名单最新_百度... 〖壹〗、高风险地区:原则上将阳性感染者居住地 自10月25日开始计算,截至12月9日24时,泉州累计新增共227例确诊病例...

    泉州主要疫情地区分布图
  • 【忻州地区疫情现状最新,忻州疫情最新消息多少例了】

    【忻州地区疫情现状最新,忻州疫情最新消息多少例了】

    端游攻略 •2026-03-05

    山西省忻州市封城了吗 〖壹〗、没有。通过查询山西省忻州市疫情防控信息显示,截止到2022年11月25号没有封城。忻州地区位于山西省北中部,北倚内长城与大同市、朔州市、内蒙古自治区为界,西临黄河与陕西省...

    忻州地区疫情现状最新
  • 安顺地区疫情怎样了啊今天(安顺地区疫情怎样了啊今天封城了)

    安顺地区疫情怎样了啊今天(安顺地区疫情怎样了啊今天封城了)

    端游攻略 •2026-03-05

    安顺双阳有疫情吗 〖壹〗、安顺双阳有疫情的。根据2022年10月6日,安顺市卫生健康局报告,安顺市1名省外阳性病例密切接触者新冠病毒核酸检测结果异常。〖贰〗、疫情原因。黄果树机场位于中国贵州省安顺市西...

    安顺地区疫情怎样了啊今天
  • 首页
  • 上一页
  • 47
  • 48
  • 49
  • 50
  • 51
  • 52
  • 53
  • 54
  • 55
  • 56
  • 下一页
  • 尾页

最近发表

  • 洛阳肺炎最新疫情地区(洛阳肺炎最新疫情地区名单)
  • 河北省各地区疫情情况(河北省各地区疫情情况表)
  • 查询地区疫情在哪里查/在哪查看当地疫情
  • 怎么辨别有疫情的地区/怎么辨别有疫情的地区和县
  • 【怎么看疫情地区是低风险,怎么看地区疫情风险等级】
  • 【济南疫情最新地区划分表,济南疫情最新地区划分表图】
  • 陇西疫情风险地区划分图(陇西疫情风险地区划分图表)
  • 地区有疫情还能收快递嘛(地区有疫情还能收快递嘛今天)
  • 【贵州红果疫情地区,贵州红果疫情情况】
  • 6月国内疫情地区/6月份国内疫情中高风险地区有哪些

热门文章

  • 【各大地区疫情结束时间表,全国疫情结束时间倒计时】2026-03-02
  • 疫情真实存在的国家和地区(疫情真实情况曝光!全世界都倒吸一口冷气)2026-02-28
  • 【疫情感染地区时间轴,疫情感染城市顺序】2026-03-01
  • 无疫情地区车辆限行规定(疫情期间不限行)2026-03-02
  • 深圳地区疫情政策查询官方网站/深圳市疫区2026-03-01
  • 【西藏地区疫情最新消息,西藏地区疫情最新消息数据】2026-03-01
  • 猪瘟在哪几个地区有疫情/猪瘟疫情最新三个省2026-03-01
  • 阿里地区普兰县疫情通报(阿里普兰县有多少人口)2026-03-04

© 2026 礼易号 京ICP备1111040123号-1