礼易号
  • 首页
  • 礼易科技
  • 山西新闻
  • 端游攻略
  • 生活问答
  • 汽车维保
首页 端游攻略
  • 疫情地区去医院流程图(疫情怎么去医院)

    疫情地区去医院流程图(疫情怎么去医院)

    端游攻略 •2026-03-01

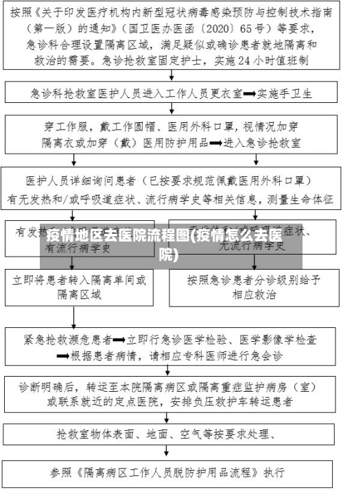
    隔离点三区两通道设置要求,隔离点三区两通道流程图 三区不同区域之间应有严格分界,需采取物理隔断方式进行隔离,并设置明显标识。两通道应包括工作人员通道和集中隔离人员通道。两通道不能交叉,尽量分布在场所两...

    疫情地区去医院流程图
  • 【锦江疫情风险地区,锦江区风险等级】

    【锦江疫情风险地区,锦江区风险等级】

    端游攻略 •2026-03-01

    成都高新香榭世界小区疫情病例具体情况 〖壹〗、月7日18时—11月8日18时,成都市新增报告7例新冠肺炎本土确诊病例,其中1例位于高新区香榭世界小区三期,具体信息如下:病例基本情况:性别年龄职业:男,...

    锦江疫情风险地区
  • 南京疫情地区图(南京疫情地区图最新)

    南京疫情地区图(南京疫情地区图最新)

    端游攻略 •2026-03-01

    南京疫情封控区有哪些? 〖壹〗、封控区范围:南秀村12号小区、北京西路7号院内(北京西路5 - 1号楼、北京西路7 - 3号南北楼)。管控要求:实行“区域封闭、足不出户、服务上门”。〖贰〗、南京疫情封...

    南京疫情地区图
  • 南山区疫情地区划分最新(南山区疫情风险等级)

    南山区疫情地区划分最新(南山区疫情风险等级)

    端游攻略 •2026-03-01

    深圳南山街道龙海家园等地划分封控区、管控区和防范区 深圳南山街道龙海家园等地封控区、管控区和防范区的划分情况如下:封控区:龙海家园第1栋被划定为封控区。执行“区域封闭、足不出户、服务上门”的政策。管控...

    南山区疫情地区划分最新
  • 疫情最新消息三明地区(三明疫情实时动态)

    疫情最新消息三明地区(三明疫情实时动态)

    端游攻略 •2026-03-01

    福建三明是否高风险区 三明市不是高风险地区,由于三明市的管控工作做的比较好,加之外来人员不是特别多,三明长期都不是高风险地区。不是。通过查询福建三明地区疫情防控部门要求显示:截止2022年9月19日,...

    疫情最新消息三明地区
  • 襄阳疫情新增地区有哪些(襄阳的最新疫情)

    襄阳疫情新增地区有哪些(襄阳的最新疫情)

    端游攻略 •2026-03-01

    2022年8月23日襄阳市新增11例阳性感染者的通报 022年8月23日襄阳市新增11例阳性感染者的通报2022年8月23日0-24时,襄阳市新增新冠肺炎确诊病例2例,无症状感染者9例。近来,11人已...

    襄阳疫情新增地区有哪些
  • 距离菏泽最近的疫情地区(距离菏泽最近的疫情地区是哪里)

    距离菏泽最近的疫情地区(距离菏泽最近的疫情地区是哪里)

    端游攻略 •2026-03-01

    山东菏泽鄄城属于高风险还是低风险 低风险。根据菏泽市疫情防控中心发布的信息可知,截止到2022年11月25日,山东省菏泽市鄄城暂无中高风险地区,全域都是常态化防控区域,所以是低风险地区。从天津北辰区到...

    距离菏泽最近的疫情地区
  • 威海地区疫情防御政策/威海最新防疫措施

    威海地区疫情防御政策/威海最新防疫措施

    端游攻略 •2026-03-01

    威海属于疫情什么等级 〖壹〗、中风险地区:14天内有新增确诊的病例,且累计确诊病例没有超过50病例;合计确诊的病例已超过50例,14天之内并无出现聚集性疫情。低风险地区:无确诊的病例,或者是持续14天...

    威海地区疫情防御政策
  • 疫情如何算中高风险地区/疫情怎样算中风险

    疫情如何算中高风险地区/疫情怎样算中风险

    端游攻略 •2026-03-01

    低风险和中风险地区怎么区分 〖壹〗、低风险和中风险地区主要通过官方发布的疫情风险等级划分来区分,可通过支付宝国务院客户端查询具体中风险地区,未列出地区即为低风险地区。具体如下:区分依据:低风险和中风险...

    疫情如何算中高风险地区
  • 疫情中原地区预测/中原网疫情公布

    疫情中原地区预测/中原网疫情公布

    端游攻略 •2026-03-01

    全国楼市行情恢复到疫情前了! 〖壹〗、全国楼市并未完全恢复到疫情前整体状态,但部分一二线城市复苏明显,且市场分化严重。具体分析如下:部分一二线城市复苏至疫情前水平 一线城市:根据中原地产统计,5月份一...

    疫情中原地区预测
  • 首页
  • 上一页
  • 80
  • 81
  • 82
  • 83
  • 84
  • 85
  • 86
  • 87
  • 88
  • 89
  • 下一页
  • 尾页

最近发表

  • 疫情地区火车政策规定/疫情期间火车出行政策
  • 东边地区没有疫情吗/东边地区没有疫情吗现在
  • 疫情地区普速列车停运时间/疫情地区普速列车停运时间是几点
  • 许昌西部哪些地区有疫情(许昌重点疫情排查区域有哪些)
  • 【请勿前往疫情地区提示,请勿前往什么意思】
  • 河南疫情有待确认的地区(河南省有没有确诊病例)
  • 【哪个地区疫情下降了很多,哪里疫情厉害了】
  • 北京温泉地区疫情/北京温泉地区疫情最新消息
  • 鄂州疫情主要地区是哪里(鄂州疫情最新消息紧急联系方式)
  • 济南算疫情地区吗知乎(山东2021年济南是否疫区)

热门文章

  • 【各大地区疫情结束时间表,全国疫情结束时间倒计时】2026-03-02
  • 疫情真实存在的国家和地区(疫情真实情况曝光!全世界都倒吸一口冷气)2026-02-28
  • 【疫情感染地区时间轴,疫情感染城市顺序】2026-03-01
  • 无疫情地区车辆限行规定(疫情期间不限行)2026-03-02
  • 深圳地区疫情政策查询官方网站/深圳市疫区2026-03-01
  • 【西藏地区疫情最新消息,西藏地区疫情最新消息数据】2026-03-01
  • 猪瘟在哪几个地区有疫情/猪瘟疫情最新三个省2026-03-01
  • 阿里地区普兰县疫情通报(阿里普兰县有多少人口)2026-03-04

© 2026 礼易号 京ICP备1111040123号-1