礼易号
  • 首页
  • 礼易科技
  • 山西新闻
  • 端游攻略
  • 生活问答
  • 汽车维保
首页 汽车维保
  • 有疫情地区能不能发快递(有疫情的地方可以发货吗)

    有疫情地区能不能发快递(有疫情的地方可以发货吗)

    汽车维保 •2026-03-09

    如何查所在区域能不能寄快递 〖壹〗、可以通过快递公司官方小程序或APP的停发查询功能,输入寄件和收件地址来确认所在区域能否寄快递。以下以顺丰速运小程序为例,介绍具体操作步骤:打开微信,进入小程序页面:...

    有疫情地区能不能发快递
  • 【云南瑞丽疫情地区分布图,云南瑞丽市的疫情】

    【云南瑞丽疫情地区分布图,云南瑞丽市的疫情】

    汽车维保 •2026-03-09

    现在去云南旅游合适吗?瑞丽疫情有影响吗 对旅游影响的理性看待:瑞丽疫情主要集中于边境区域,云南省其他地区旅游活动未受直接影响。游客可通过关注官方疫情通报和旅游部门提示,合理规划行程,避免前往高风险地区...

    云南瑞丽疫情地区分布图
  • 南昌疫情重点地区名单/南昌疫情最严重的地方

    南昌疫情重点地区名单/南昌疫情最严重的地方

    汽车维保 •2026-03-09

    11月27日起南昌县划定2处高风险区(南昌市高风险地区) 〖壹〗、自2022年11月27日0时起,划定风险区域,落实相应管控措施。现将相关事项公告如下:金湖管理处玉岸社区润永通东投悦港城7栋2单元划定...

    南昌疫情重点地区名单
  • 海南省无疫情地区/海南省无疫情地区有哪些

    海南省无疫情地区/海南省无疫情地区有哪些

    汽车维保 •2026-03-09

    海南省没有疫情的市县 个。海南省疫情防控新闻发布会上称,海南新增报告感染者数连续5天下降,疫情防控形势稳中向好,多个涉疫市县已实现社会面清零。三亚疫情逐步控制;儋州、乐东疫情发展趋势得到遏制;东方、万...

    海南省无疫情地区
  • 【石家庄地区肺炎疫情,石家庄地区肺炎疫情防控政策】

    【石家庄地区肺炎疫情,石家庄地区肺炎疫情防控政策】

    汽车维保 •2026-03-09

    为什么不公布石家庄疫情 〖壹〗、并没有不公布。根据疫情相关消息,石家庄疫情每天都有报告。据河北卫健委网站消息,2022年9月1日0—24时,河北省新增新型冠状病毒肺炎确诊病例4例(石家庄市桥西区3例、...

    石家庄地区肺炎疫情
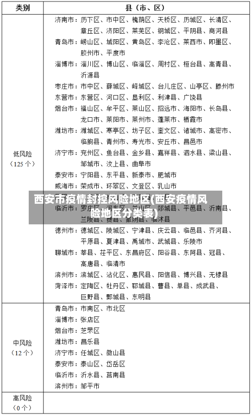
  • 西安市疫情封控风险地区(西安疫情风险地区分类表)

    西安市疫情封控风险地区(西安疫情风险地区分类表)

    汽车维保 •2026-03-09

    西安疫情快递有影响吗 有影响。受疫情影响,各大快递公司针对西安地区快递邮寄都有相应调整,部分业务已停运,具体情况如下:顺丰快递:西安市暂停与省外互寄陆运产品。陕西全省暂停寄件至重庆市开州区。西安市、商...

    西安市疫情封控风险地区
  • 【疫情风险等级地区江苏,江苏最新疫情风险等级标准】

    【疫情风险等级地区江苏,江苏最新疫情风险等级标准】

    汽车维保 •2026-03-09

    江苏是高风险地区还是低风险地区? 近来江苏省内全域为低风险地区,从江苏省内其他城市到南京一般不需要进行核酸检测,但需根据具体情况判断:无特殊风险地区旅居史:江苏省内全域低风险,若未涉及中高风险地区所在...

    疫情风险等级地区江苏
  • 【什么叫疫情交通管制地区,疫情交通管控区域】

    【什么叫疫情交通管制地区,疫情交通管控区域】

    汽车维保 •2026-03-09

    西安只出不进怎么回事 当前(2026年1月)西安“只出不进”最可能的原因是疫情防控封闭管理。特殊情况说明西安辖区收费站入口封闭“只出不进”的信息与跨年夜管控无关,此类措施通常因恶劣天气、重大活动等场景...

    什么叫疫情交通管制地区
  • 【龙江县疫情高风险地区,龙江县疫情风险等级】

    【龙江县疫情高风险地区,龙江县疫情风险等级】

    汽车维保 •2026-03-09

    河北石家庄市12月5日新增确诊病例活动轨迹一览 关于高风险地区满洲里来鹿泉区人员刘某某行动轨迹刘某某,女,49岁,现住鹿泉区山尹村镇普兴电子工地宿舍。系11月24日从高风险地区满洲里来石家庄市鹿泉区人...

    龙江县疫情高风险地区
  • 四川疫情风险地区排名(四川疫情风险等级地区名单查询)

    四川疫情风险地区排名(四川疫情风险等级地区名单查询)

    汽车维保 •2026-03-09

    近来全国疫情重点地区有哪些 武汉新增确诊降至个位数:截至3月11日24时,武汉新增确诊病例8例,已连续多日降至个位数,表明重点地区防控成效显著。湖北非武汉地区“清零”:湖北除武汉外所有地市连续1周无新...

    四川疫情风险地区排名
  • 首页
  • 上一页
  • 22
  • 23
  • 24
  • 25
  • 26
  • 27
  • 28
  • 29
  • 30
  • 31
  • 下一页
  • 尾页

最近发表

  • 疫情地区要封城吗/疫情还要封闭多久
  • 河南是否管理疫情地区(河南的疫情控制住了吗)
  • 怎么调查地区疫情/怎么查当地疫情分布
  • 【地下车库疫情严重地区应,地下车库管控方案】
  • 广州疫情一类地区(广州疫情一类地区名单)
  • 疫情数据各地区实时更新(各地疫情数据最新统计表格)
  • 漳州市哪些地区没疫情(福建漳州没有疫情吧)
  • 北京市疫情敏感地区吗/北京地区疫情等级划分
  • 鄂州疫情重点地区/鄂州疫情重点地区有哪些
  • 【要不要多关注疫情地区,关注现在疫情】

热门文章

  • 【各大地区疫情结束时间表,全国疫情结束时间倒计时】2026-03-02
  • 疫情真实存在的国家和地区(疫情真实情况曝光!全世界都倒吸一口冷气)2026-02-28
  • 【疫情感染地区时间轴,疫情感染城市顺序】2026-03-01
  • 无疫情地区车辆限行规定(疫情期间不限行)2026-03-02
  • 深圳地区疫情政策查询官方网站/深圳市疫区2026-03-01
  • 【西藏地区疫情最新消息,西藏地区疫情最新消息数据】2026-03-01
  • 猪瘟在哪几个地区有疫情/猪瘟疫情最新三个省2026-03-01
  • 阿里地区普兰县疫情通报(阿里普兰县有多少人口)2026-03-04

© 2026 礼易号 京ICP备1111040123号-1