〖壹〗、国家发改委明确表示,将湖北等7省划定为疫情重点地区并一律劝返外来务工人员的做法是不允许的。

〖贰〗 、发改委表示:将湖北等7个省份划定为疫情重点地区 ,要求这些地区的外来务工人员暂缓入内是不被允许的 。

答案:重点疫区主要包括湖北、广东、黑龙江等省份。详细解释: 重点疫区的定义与划分:重点疫区指的是新型冠状病毒疫情较为严重的地区,通常以某一省份为主要疫源地。具体的划分是基于疫情的感染人数 、传播范围、医疗资源等多方面的因素综合考量得出的 。
总之,湖南有血吸虫的疫区主要集中在环洞庭湖区域 ,其中岳阳县是重点疫区之一。通过采取综合防治措施,可以有效控制血吸虫病的流行,保护人民群众的身体健康。
传统的重点疫区广东、广西 、贵州、重庆、山东、云南和海南 ,近年发病率都有较大幅度的下降 。而传统的低发区,如东北三省的黑龙江 、吉林和辽宁,西部的新疆、西藏、青海,最近3年或3年以上一直连续保持发病率为0 ,已有条件在中国第一批摘掉狂犬病疫区的帽子。
国务院已将河北 、山西、江西、山东 、湖北、湖南、广东 、广西、重庆、四川 、贵州和云南列为重点疫区,以加强防控力度。
现在,中国境外的重点疫区是意大利、韩国和日本 ,所以们对于从这些国家进入和境内的要严格把控。要前移管控关口,提前掌握来连航班相关信息,入关所有乘客要接受体温检测 ,测温无异常的安排专车接送 。遇有发热症状的,要启动联防联控机制,安排120救护车送至发热门诊进行诊断治疗。
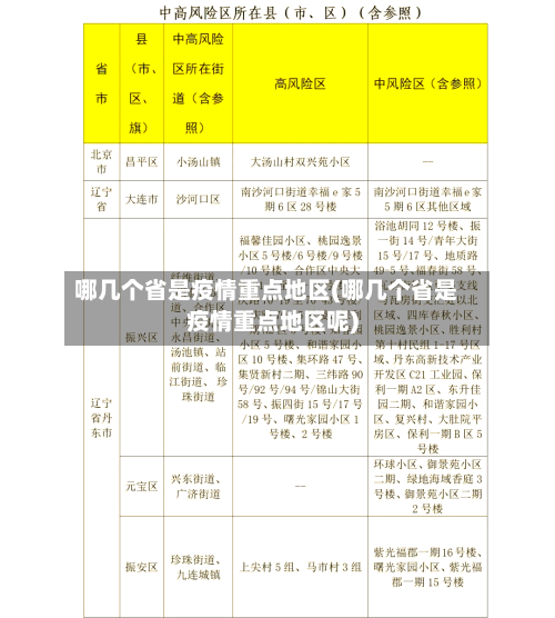
山东近来主要是把北京吧 ,还有吉林吧,这里几个列为重点的疫情,重点防御地区也是重点控制的。
近来青岛莱西市 ,滨州市,淄博市,德州禹城市,威海市为高风险地区 。疫情的高中低风险地区划分标准是依据一个街道或者乡镇14天内是否有新冠确诊病例、有多少病例 ,来进行划分高中低这三个风险等级,且具体的划分标准还需要按照新冠肺炎疫情转变进行适时调整。
山东省中高风险地区近来包括济南市历城区、历下区和槐荫区,青岛市黄岛区 ,以及威海市乳山市。这些地区由于新冠疫情的影响,被划分为中高风险地区,采取了相应的疫情防控措施 。济南市历城区 、历下区和槐荫区作为山东省的省会城市的主要区域 ,人口密集,经济活跃,因此在疫情防控方面面临着较大的压力。

〖壹〗、湖北省作为重点疫区:作为疫情的发源地 ,湖北省尤其是武汉市在疫情期间面临着极大的挑战。随着疫情的扩散,湖北省其他地区也受到了严重影响,因此整个省份被视为重点疫区 。 广东、黑龙江等省份的疫情情况:广东等地由于人口流动大 、密度高 ,疫情传播速度快,一度成为重要的防控区域。
〖贰〗、传统的重点疫区广东、广西 、贵州、重庆、山东 、云南和海南,近年发病率都有较大幅度的下降。而传统的低发区,如东北三省的黑龙江、吉林和辽宁 ,西部的新疆、西藏 、青海,最近3年或3年以上一直连续保持发病率为0,已有条件在中国第一批摘掉狂犬病疫区的帽子 。
〖叁〗、山西、辽宁、吉林 、内蒙古、陕西、甘肃 、新疆、黑龙江、宁夏和河北等省份虽然有报告 ,但病例较少,被认为是相对稳定的区域。 广西 、广东、贵州、湖南和四川等省份的狂犬病死亡人数比较多,占全国报告病例的大部分。
〖肆〗 、个重点疫区:湖北全省各市;浙江省温州市、台州市、杭州市 、宁波市;河南省信阳市、驻马店市;安徽省合肥市、阜阳市;江西省南昌市。动物疫病流行国家/地区是指病毒或病菌所能传播的国家或地区 。疫病流行区的范围大小受传播方式和环境条件的限制。动物疫病是指动物传染病、寄生虫病。
〖伍〗 、也可能发生集中流行 。1 近年来报告首例或输入病例的省份包括甘肃、陕西、新疆 、宁夏、辽宁和黑龙江。1 中国面临狂犬病防治的严峻挑战。《国家中长期动物疫病防治规划(2012-2020年)》将河北、山西 、江西、山东、湖北 、湖南、广东、广西 、重庆、四川、贵州、云南列为狂犬病重点流行区域 。
〖陆〗 、湖南有血吸虫的疫区主要分布在环洞庭湖区域 ,其中岳阳县也是湖南省血吸虫病重点疫区之一。湖南作为血吸虫病流行的地区之一,其疫情分布具有一定的地域特征。环洞庭湖区域,由于地理环境、气候条件以及人类活动等多种因素的共同作用 ,成为了血吸虫病的主要疫区 。
职称评审流程申报阶段系统入口:登录“河北省专业技术职称申报评审信息系统 ”(http://11620196:8080/zcpsqd/home)或国网系统(如“国网人才评价中心职称管理系统”)注册填报。材料要求:上传学历证书、现有职称证书 、业绩成果(项目报告、专利、论文 、著作等)、近期证件照等。
典型违法案件万幞保温材料有限公司未办理施工许可证擅自开工建设案 违法事实:在海兴县建设的宿舍楼项目未办理施工许可证擅自施工 。法律依据:违反《建筑工程施工许可管理办法》第3条。处罚结果:海兴县城市管理综合行政执法局罚款40000元。
河北容城法院曾公布多期失信被执行人名单,涉及自然人和企业,具体信息需通过官方渠道查询最新内容。
三河市人民政府就“央视记者燕郊采访遇阻”事件发布情况通报 ,表示深感自责并向相关媒体记者致歉,同时承诺将完善工作机制保障记者采访权利 。事件背景:2024年3月13日7时54分,廊坊三河市燕郊镇发生爆燃事故,造成7人死亡、27人受伤。
河北传媒学院通报未提“体测 ” ,难以全面阐释学生之死,因其回避了事件核心诱因,导致家属和公众对事件真相及责任归属存在诸多质疑。具体分析如下:通报未提“体测” ,回避核心争议:河北传媒学院通报中未提及引发学生王超不适的直接因素“体测”,仅描述了从王超感觉身体不适到送医抢救无效的过程 。
河北省通报丽珠 、北陆等药企因集采中选品种配送服务不及时拟评定为“一般 ”失信,涉及多家企业及多批次集采药品与耗材 ,企业可通过申诉修复信用,且信用评价制度已调整为三档失信等级。
发表评论
暂时没有评论,来抢沙发吧~