从湖北等疫情防控重点地区和高风险地区来四川的人员应当按规定接受集中或居家隔离14天管理和服务。具体内容如下:公告发布背景:27日 ,四川省应对新型冠状病毒肺炎疫情应急指挥部发布第12号公告,旨在依法科学精准做好疫情防控工作 。人员管理措施:感染者须接受隔离治疗或集中医学观察。

每个人都是自己健康的第一责任人,疫情防控人人有责 两个“非必要”非必要不前往中高风险地区:避免前往疫情高风险区域 ,减少感染风险。中高风险地区人员非必要不来崇:若确需来崇,需配合完成“14天集中隔离医学观察+7天居家健康观察 ”等健康管理措施 。

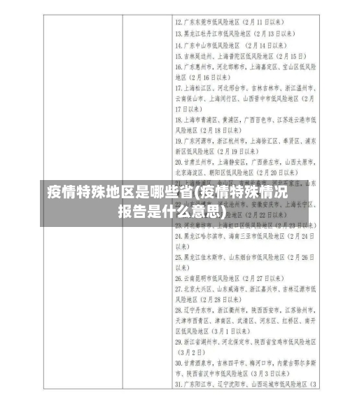
经由境内疫情中、高风险地区抵蓉人员是否隔离:要纳入隔离观察范围。来自境内疫情中风险地区的人员应当自到达目的地开始居家或集中隔离医学观察14天,来自境内疫情高风险地区的人员应当自到达目的地开始集中隔离医学观察14天 ,隔离时间以隔离观察人员抵达观察点次日起计算。是否检测:要检测 。

去四川成都是否需要隔离,取决于您的出发地和旅行史。高风险地区及有高风险地区旅行史的来川人员 如果您来自高风险地区,或者有近14天的高风险地区旅行史,那么在抵达四川成都后 ,需要由县实行14天的集中隔离医学观察。
春节返乡是否需要隔离取决于出发地疫情风险等级和目的地具体防控政策,31个省市政策差异较大,中高风险地区返乡普遍需隔离 ,低风险地区多持绿码通行但部分地区需核酸检测报告。
〖壹〗、其实这跟当地是有一定关系的,比如说温州商人 、信阳外地打工者 。浙江温州为什么成为疫情重发区 从地理位置来看的话,温州在浙江省的东部 ,距离福建比较近。从温州到武汉距离很远,将近1000公里的距离,按道理来说是不可能跟疫情有关的。然而事实并非如此 ,温州的疫情在全国都算是比较严重的地方 。
〖贰〗、综合因素叠加效应交通、教育 、劳务三重叠加南阳、信阳的枢纽地位、高校联系及劳务输出,形成了“人员密集流动—高频接触—跨区域传播”的闭环。例如,武汉务工人员返乡后可能通过交通枢纽扩散至周边县域 ,而高校学生放假返乡则进一步扩大传播范围。
〖叁〗、三:离武汉很近 。武汉作为我们国家的枢纽城市,可以说四通八达,疫情严重的地方肯定是有很多武汉人回去传染的。就拿河南的信阳和南阳来说吧,地理位置是非常的靠近湖北的 ,所以很多的人都在武汉工作。刚开始的时候,武汉的相关措施不到位,很多来自武汉的人员将病毒带回了家 。
〖壹〗 、春节返乡是否需要隔离取决于出发地疫情风险等级和目的地具体防控政策 ,31个省市政策差异较大,中高风险地区返乡普遍需隔离,低风险地区多持绿码通行但部分地区需核酸检测报告。
〖贰〗、辽宁沈阳:对于北京市除重点区域外的地区 ,需要携带7日内的核酸检测阴性报告,但无需隔离(具体以沈阳当地要求为准)。吉林长春:从低风险地区前往长春,需要向社区报备 ,但无需隔离 。黑龙江哈尔滨:低风险地区人员到哈尔滨人员需持健康码绿码,以及向社区报备,无需隔离。
〖叁〗、甘肃省重点人群及跨省返乡人员:全国低风险地区人员中的进口冷链食品从业人员 、口岸直接接触进口货物从业人员、隔离场所工作人员等重点人群 ,若需省际、市际出行,或跨省返回农村地区,须持7日内核酸检测阴性证明。其他人员:持健康码“绿码”出行,体温正常且做好个人防护即可有序流动。
〖壹〗 、截至2025年6月30日 ,中国艾滋病感染者数量比较多的省份是四川省,累计报告病例达147万例 。 疫情分布四川省内疫情分布不均,凉山彝族自治州和成都市是主要的重灾区。传播途径以性传播为主导 ,占比高达97%,其中异性性传播占77%,男性同性性传播占8%。
〖贰〗、四川感染率情况根据2023年统计数据 ,四川省艾滋病感染率达万分之747(即每万人中有747例新发感染),为全国比较高 。其他西南地区省份如云南、广西 、贵州、重庆的感染人数均超万分之1,形成高发区域。新疆虽被列为高发地区 ,但感染率数据未明确提及具体数值。
〖叁〗、云南云南的艾滋病疫情较为严峻,累计报告感染人数位居全国前列 。该省与多个东南亚国家接壤,边境贸易和人员往来频繁 ,加之部分地区存在毒品问题,共用注射器的行为导致病毒在吸毒人群中扩散,并进一步蔓延至其他群体。 广西广西也面临较高的艾滋病疫情,性传播是近来最主要的传播途径 ,占比超过95%。
〖肆〗 、近来我国艾滋病感染人数比较多的省份是四川省,感染人数达147万人 。
〖伍〗、在中国,艾滋病发病人数相对较多的省份有云南、广西、河南 、四川等。云南由于特殊的地理位置 ,边境贸易频繁、人员流动大,且部分地区吸毒现象曾较为突出,通过共用针具等途径导致艾滋病传播风险增加 ,使得艾滋病发病人数在全国处于较高水平 。广西也是艾滋病疫情较为严重的地区之一,性传播是主要传播途径 。
〖陆〗、中国艾滋病疫情严重情况排名前六位的省市依次是云南 、广西、河南、四川 、新疆、广东。以下是具体信息:云南:艾滋病疫情在中国最为严重的省份之一,累计报告HIV感染者和AIDS病人数位居前列。广西:同样面临严峻的艾滋病疫情 ,其报告人数也处于较高水平。

报告疫情时采用“31个省(自治区、直辖市)和新疆生产建设兵团 ”的说法,是为了全面 、准确地反映中国大陆地区的疫情情况,具体原因如下:行政区划的完整性“31个省(自治区、直辖市)”涵盖了中国大陆最核心的省级行政区划层级 ,包括省、自治区和直辖市 。
全国行政区划概况 全国共有32个省 、自治区、直辖市以及特别行政区,但疫情报告或相关公告中常提及的“31省”并不包括台湾省。这是因为台湾省的政治地位特殊,且在实际操作中,其疫情数据和防控措施往往单独列出或进行特殊处理。
在新闻通报疫情时 ,通常会提到“31省(自治区、直辖市)和新疆生产建设兵团 ”,这是因为台湾地区的数据通常不被统计在内 。因此,实际上提到的31个单位是32个省级行政单位减去台湾地区。
哪有34个省?只有22个省 ,31个省份才对,其他2个特别行政区和一个地区是单独统计数据的,内地只负责统计31个省份的数据。希望这个回答能够帮助到你 。
通常说31个省(自治区、直辖市)而不是32个 ,主要有以下原因:行政区划统计角度:近来我国有23个省 、5个自治区、4个直辖市以及2个特别行政区,共计34个省级行政单位。若不算港澳特别行政区,则是32个省级行政单位。
特殊管控区域:对涉疫重点省份或城市来返人员实施“7天居家健康监测+3次核酸检测”(如杭州对吉林省来返人员的要求) 。出城政策 非必要不离市:部分疫情严重地区(如吉林、山东青岛)建议居民减少跨省流动 ,确需出行需社区或单位审批。
出行前通过国务院客户端小程序或当地疾控中心官方网站查询最新政策。联系航空公司确认航班状态及目的地机场防疫要求 。提前准备核酸检测阴性证明 、疫苗接种记录等必要文件。加入当地华人社群获取实时政策更新及经验分享。
中高风险地区来(返)榕人员需持48小时内核酸阴性证明,健康码绿码且体温正常。江西省(南昌)中高风险地区所属县来(返)昌人员实施“7+7”管控(7天集中隔离+7天居家健康监测),第14天各开展1次核酸检测 。非必要不前往中高风险地区 ,凭赣通码绿码出行。
发表评论
暂时没有评论,来抢沙发吧~