填写基础信息 班级与人数:在表格指定位置填写学生所在班级名称及班级总人数 。填表人信息:填写负责统计的老师或工作人员姓名、联系方式(如电话或邮箱) ,确保信息真实可追溯。录入健康数据 体温记录:根据学生每天上报的体温数据,按表格日期或序号逐一填写,需标注测量时间(如晨检 、午检)。

首先打开wps ,点击“学生疫情防控排查表 ”进入 。其次编辑填写需要防控的具体内容。最后登记每位学生个人联系信息及健康码、出入目的地、出行方式即可。

填写基础信息准确填写学生姓名 、身份证号、学校名称等基本信息,确认无误后点击“进入填报”。进入防控信息模块再次确认学生信息后,点击“开学前防控信息摸排”选项 。

打开wps,点击“学生疫情防控排查表 ”进入;先输入抬头信息“学生疫情防控排查表” ,再编辑填写需要防控的具体内容;最后登记每位学生个人联系信息,及健康码、出入目的地、出行方式。一人一档疫情防控信息表的填写按照对应表格填写即可。
创建表格模板打开软件:在iPhone11(iOS11系统)上启动WPS2020,进入Microsoft Excel模块 。选取模板:点击【新建表格】 ,在模板库中搜索并开启【疫情防控排查表】(部分版本可能显示为“一人一档模板”)。
首先,先填写学生及其加护人的有关信息。其次,填写在返校前的居住地址 ,如现住址或者回老家后的籍贯地址 。然后,健康状况,以及是否接触过疫情防控高危人员 ,居家或隔离情况。最后,承诺并签字,情况属实 ,即可。
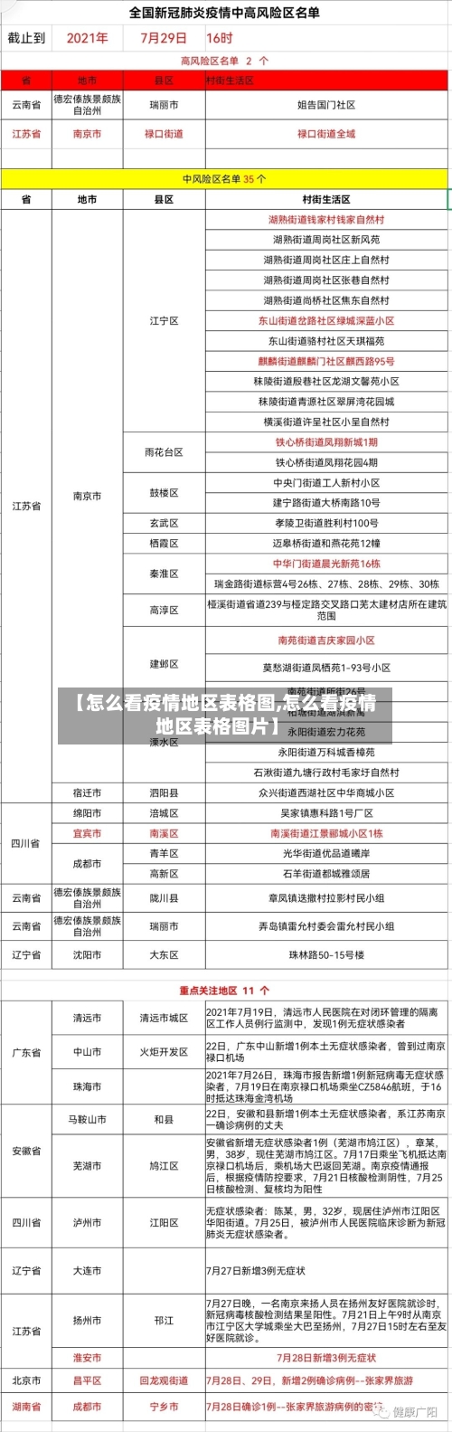
〖壹〗 、武汉东西湖区高低风险地区名单截至2022年11月25日9:00,武汉东西湖区有高低风险地区,共63处高风险,1处低风险 。
〖贰〗、高风险地区:具体地区名单会随疫情形势动态调整 ,可通过权威渠道实时查询。高风险地区通常意味着当地疫情较为严重,传播风险高,会采取更为严格的防控措施 ,如封控管理、全员核酸检测等。中风险地区:同样处于动态变化中 。
〖叁〗 、这样打印中高风险地区最新名单:从网上找到中高风险地区的最新名单。复制粘贴到Excel表格。设置打印区域。最后打印 。

创建表格模板打开软件:在iPhone11(iOS11系统)上启动WPS2020,进入Microsoft Excel模块。选取模板:点击【新建表格】,在模板库中搜索并开启【疫情防控排查表】(部分版本可能显示为“一人一档模板”)。
学生一人一档信息登记表填写指南如下:基本信息填写:按照表格要求 ,准确填写学生的姓名、学号、班级等基本信息 。体温监测记录:每天监测:每天至少监测两次体温,并将测量结果准确记录在表格中对应的日期和时间栏内。异常情况:如果体温出现异常,需在表格中特别标注 ,并及时向学校报告。
一人一档疫情防控信息表的填写按照对应表格填写即可 。具体的内容主要包括每个人的生活习惯 、以往病史、诊治情况、家族病史 、现病史、体检结果及疾病的发生、发展 、治疗和转归的过程等。医院信息化建设是一个漫长的探索过程,无论是中国或是发达国家。
发表评论
暂时没有评论,来抢沙发吧~