〖壹〗 、疫情形势严峻。成都龙泉社区位于成都的东南部 。截至2022年10月4日 ,通过查询成都市疫情防控中心发出的公告显示截至2022年10月4日,成都龙泉社区疫情形势严峻仍为高风险区,所以不解封。在该社区执行不出门 ,每两天一次核酸的政策。

〖贰〗、解封了 。通过查询相关资料显示,截止到2022年10月5日,龙泉驿为我国低风险地区 ,已经解封了,实行常态化管理政策,但是出入公共场所需要出示健康码和行程码。

〖叁〗、不能。根据龙泉市政府发布的最新通知显示,截止于2022年12月10日 ,该地区共出现12例新增病例,所以不能解封 。

〖肆〗 、解封。根据龙泉人民政府官方网站显示,2022年11月29日 ,成都市龙泉驿区发布最新通告,解除临时管控措施,全区范围内除高风险区、临时管控区外 ,居民可有序流动,不聚集、不扎堆。对居家隔离人员 、居家健康监测人员等按照相关规定开展管理服务。
〖伍〗、能 。通过查询成都疫情防控了解到:截止11月29日,成都处于常态化防控区域 ,而龙泉是能解封的。龙泉驿区,隶属于四川省成都市,位于成都市中心城区东部 ,西与锦江区接壤。
〖陆〗、龙泉解封:前一日,网友发誓解封后清扫东安湖,次日兑现但遇雨,工作人员提供雨衣和充电宝 。9月15日(第二十一天):全城解封与高风险延续 全城基本解封:内圈与外圈仍有限制 ,但我所在小区仍为高风险区,继续封控。
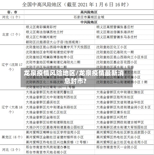
高风险区(2个)(一)具体点位九龙街道龙泉路、兴龙路以北片区(龙泉路马王段 、兴龙路、翼龙路、剑龙路 、火炬大道水碾段围合区域)九龙街道马王、龙泉片区(龙泉路以南的九龙街道龙泉社区、马王社区所有区域)(二)防控措施实行封控措施,期间“足不出户 ,上门服务”,安排24小时巡逻值守,防止人员外出流动 ,严格做到足不出户。
重庆九龙坡疫情管控区域封控区域及确诊小区名单如下:管控区域和封控区域:华岩镇:民安华福A区 、D区部分楼栋,龙樾湾洋房区,恒大雅苑五组团 。杨家坪街道:西郊支路3号、杨正街11号五环大厦。
其他相关防控措施分类管控区域划定:南岸区、九龙坡区 、渝北区、巴南区、长寿区根据流调和风险评估结果 ,划定封控区28个 、管控区62个、防范区13个,实施分类管控,分圈层落实管控措施 ,限制人员聚集流动。
_华岩镇、西彭镇、谢家湾街道 、二郎街道、石坪桥街道对华岩镇恒大雅苑五组团等从11月8日0时起的临时管控区域,因疫情防控形势需要,暂定延期实施临时管控措施3日,具体如下 。
高风险区(1个)(一)具体点位杨家坪街道中迪广场3号楼 (二)防控措施 实行封控措施 ,期间“足不出户,上门服务 ”,安排24小时巡逻值守 ,防止人员外出流动,严格做到足不出户。对因就医等特殊确需外出的,须经社区防控办公室协调安排 ,实行专人专车,全程做好个人防护,落实闭环管理。
〖壹〗、有 。龙泉区是四川省剑阁县曾经的一个县辖区。通过查询疫情防控显示 ,截至2022年9月30日,龙泉区有一个高风险地区,其他地区均为中低风险地区 ,有疫情。龙泉区于1950年设城关区,次年改称第一区,1963年复名城关区,1981年更名龙泉区。
〖贰〗 、病例158:居住于成华区领地·海纳时代小区 ,系病例110的密切接触者,诊断为本土无症状感染者 。 病例159:居住于成华区浅水半岛小区,系病例49的密切接触者 ,诊断为本土确诊病例。 病例160:居住于成华区领地·海纳时代小区,系病例110的密切接触者,诊断为本土无症状感染者。
〖叁〗、近来无法确定龙泉阳光城商业街是否设有拍闯红灯的设备 。电子眼抓拍点分布情况龙泉驿区电子眼抓拍点数量较多 ,近来收集到的在龙泉驿的电子眼抓拍点有60个,像“龙泉驿区驿都东路1146号”“龙泉驿区江华路”“龙泉驿区十陵街办和平街 ”等地点都设有电子眼抓拍设备。
〖肆〗、至此1968年9月,零陵地区(1968年9月--1995年11月)辖:永州市(今永州市零陵区) 、冷水滩市(今永州市冷水滩区)2个市和祁阳县、东安县、双牌县 、道县、宁远县、江永县 、江华瑶族自治县、新田县、蓝山县9个县。
〖伍〗、其他地区对有中风险区7天旅居史的人员 ,采取7天居家隔离医学观察,在居家隔离医学观察第7天各开展一次核酸检测;如不具备居家隔离医学观察条件,采取集中隔离医学观察;管理期限自离开风险区域算起 。截至2022年8月2日7时 ,31个省(自治区 、直辖市)和新疆生产建设兵团现有疫情中风险区353个。
依然严峻复杂。通过查询当地公开信息显示,截止于2022年10月7日,近来四川省成都市的疫情已得到控制,还有两个高风险地区 ,均为龙泉区,近来当地疫情依然严峻复杂 。龙泉驿区位于成都平原东缘、龙泉山西侧。
0、16161820300 、303030K301。保障措施如下:一是开通班车 。15路公交车及时配送高新开发区至经八路青年西路的班车;19路公交车将及时发放解放桥北至高新开发区的班车。
为了从龙泉前往成都电子信息学校双流校区,可以采用两种公交线路方案。第一种方案中 ,首先需乘坐854路公交车,在经过28站后,到达三环路十陵立交桥东站。随后 ,转乘80路公交车,继续前行17站抵达梁家巷站 。最后,从该站步行大约200米即可到达成都电子信息学校。另一种方案则更为复杂 ,包含了三次换乘。
保障措施有:一是开通区间车 。115路适时发放高新开发区至经八路青年西路的区间车;119路适时发放解放桥北至高新开发区的区间车。二是网上募集定制公交专线6条,分别为全福立交桥北、洪家楼、济钢 、经八路青年西路、东八里洼、解放桥东开往玉顶山公墓的定制专线。

发表评论
暂时没有评论,来抢沙发吧~