截至6月19日24时,北京市累计报告本地确诊病例625例 ,其中自6月11日新发地聚集性疫情发生以来累计报告本地病例205例,未超过200人确诊的单一时间节点数据,但需关注疫情动态变化 。

东城区采取严格的管控措施 ,其中包括前门街道草场10条西侧和草场横胡同1号以及草场10条东侧。这些地区的居民非必要不外出,如果需要外出,需要提前向当地社区进行报备,想要出手都要进行24小时的核酸证明 ,除了这几条街道之外,东城区的其他区域采取正常的疫情防控措施,出行需要扫健康码 ,进行个人信息登记。

北京此轮的疫情已经有超过200例的感染者了,而这些感染者涉及到的区域也是非常的多,分别是房山 ,朝阳,通州,丰台 ,顺义,海淀昌平,延庆 ,东城,石景山,西城 。
022年4月3日北京通报1例核酸检测阳性人员活动轨迹如下:3月31日 18:22 乘坐G530列车1车厢,22:47抵达北京西站。当晚起 ,居住于大兴区盛坊路1号院天恒世界集公寓。4月1日—2日 工作地点为大兴区北兴路30号中建·大兴之星。4月1日 12:00—13:00,在中建·大兴之星负一层蝎子李(分店)就餐 。
022年北京疫情于2月21日开始,预计在4月上旬结束恢复正常 ,但具体时间需根据疫情发展动态调整,以官方通知为准。以下是详细信息:2022年北京疫情起始时间2022年北京疫情始于2月21日。具体情况如下:2月21日22时40分:经开区接市级部门来函,称外省确诊病例密接人员落位经开区 。
022官方发布最新消息如下:北京疫情进京最新规定4月: 『1』抵京前或抵京后1两小时内:需向所在社区(酒店、单位 、村)等报备。 『2』抵京后24小时-7两小时:开展一次核酸检测。 『3』返京后7日内:不聚餐、不聚会、不前往人群密集场所 。
南京市栖霞区关于确定管控区域的通告(2022年4月3日发布)核心内容如下:通告发布背景与依据根据国家和江苏省关于新冠肺炎疫情分区分级防控的工作要求 ,经省市区专家组研判评估,栖霞区自2022年4月2日9:30起对部分区域实施管控措施。
022年4月3日0时-12时,全市报告新增2例无症状感染者。无症状感染者1 ,3月28日自上海经杭州自驾货车于3月30日回到鄄城县 。4月1日,被接到集中隔离点隔离。4月3日,初筛报告结果阳性 ,送市疾控中心复核,结果阳性。

北京新增病例刘某某因隐瞒涉疫行程被丰台警方依法立案调查,其行为导致260人被判定为风险人员,造成重大疫情传播风险隐患 。案件核心事实北京疾控部门8月15日通报新增病例中 ,3号无症状感染者刘某某为尽快返京,在申诉解除健康宝弹窗时涉嫌隐瞒曾前往中高风险地区的行程信息。
相关案例:近日北京西城某地区有疑似或确诊病例的涉疫虚假信息,系赵某明(男 ,60岁) 、陈某宇(男,29岁)编造,转发扩散后引发部分群众恐慌 ,二人已被西城公安分局依法刑事拘留。
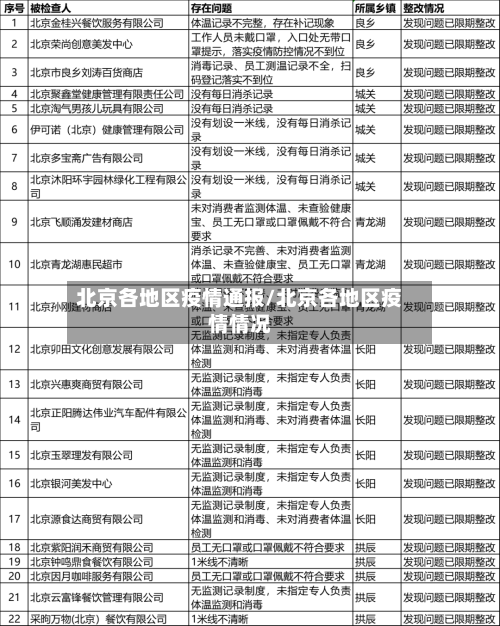
北京一烤鸭店在3月10日至15日经营期间对进店消费者未落实体温检测、扫码登记等疫情防控措施导致发现确诊病例后无法进行流调和数据采集工作,在调查中隐瞒员工行程给防控工作带来很大的困难,最终被公安机关以妨碍传染病防治罪被立案侦查。
非常恶劣 ,因为他不仅瞒报了行程,而且还没有按照规定扫码登记,造成了一定的安全隐患 ,所以非常恶劣 。他隐瞒不报的行为会导致有一些密切接触者没有被查出来,间接导致了疫情的扩大。他的行为非常恶劣,严重影响了当地的防疫工作。让无数的生活陷入了困难 。
刘某这种隐瞒的行为不但在自己被感染情况下得不到及时确诊,危害自己单位健康。同时也给传染源和密接范围的确定增加了难度。加大了疫情继续传播的风 。近来 ,不但刘某的检测核酸为阳性。与他密接亲属的核酸检测也疑似为阳性。真是害自己也害他人 。
北京市新增3例本土确诊病例,涉疫榆乐轩烤鸭店管理者因涉嫌妨害传染病防治罪被警方立案侦查。新增确诊病例情况 感染者61:现住丰台区花乡街道京投银泰万科西华府三期1号楼。
发表评论
暂时没有评论,来抢沙发吧~