在微信顶部搜索栏输入关键词,系统会显示关联的小程序或服务。选取“查询行程码”打开 进入官方提供的行程查询服务页面,通常由政府或权威机构开发。选“高风险地区查询 ”打开 在行程码服务页面中 ,找到专门的高风险地区查询入口(可能标注为“风险地区”“中高风险名单”等) 。

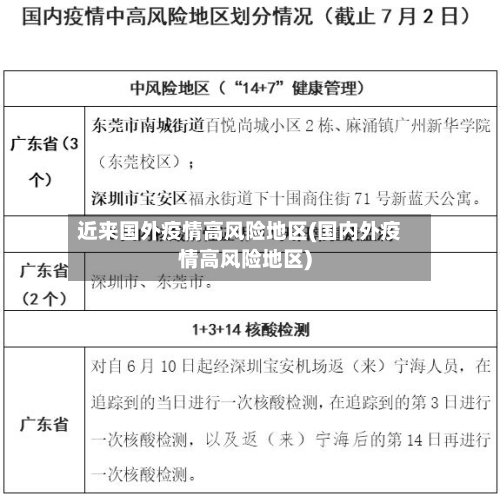
截至近来,国内共有2个高风险地区,76个中风险地区 ,主要分布在陕西省、河南省、浙江省等地,以下为详细信息(数据不包括港澳台地区):高风险地区:具体地区名单会随疫情形势动态调整,可通过权威渠道实时查询。

查询方式二:本地宝平台入口获取:微信端:搜索公众号“北京本地宝 ”(其他城市可替换为对应名称) ,关注后回复关键词“风险”,即可获取全国疫情风险等级查询入口及实时更新的中高风险地区名单。网页端:直接访问本地宝官方网站,在首页导航栏或搜索框输入“中高风险地区查询” ,进入专题页面 。
通过全国疫情风险等级查询小程序进行查询。
〖壹〗 、降低被感染风险的措施包裹处理收到“海淘”包裹后,用含酒精的湿布湿纸擦拭外包装,处理完包裹以后要洗手 ,不能直接用接触包裹的手去做抠鼻子、揉眼睛等动作。对来自国外高风险地区的快递包裹信函做到全面消杀,查收快递时戴好口罩、手套,若是不急需,也可以打开放置在阳台通风地方过几天再处理 。
〖贰〗 、在严格防控背景下 ,“物传人 ”是低概率事件,但一旦发生可能引发局部封控。例如,2021年内蒙古二连浩特市5位市民收到蒙古国代购商品后核酸检测阳性;河北某服饰公司员工在未被发现感染期间打包发货的快递可能携带病毒。
〖叁〗、在疫情关键时期 ,倡导“非必要不购买”进口物品,若确有需求,必须对快递外包装及产品本身进行彻底全面消毒 ,以严防“物传人”风险 。具体原因和措施如下:“物传人 ”风险真实存在:全球新冠疫情蔓延期间,国内多地出现新冠阳性感染病例与进口物品接触相关的案例。
〖肆〗、大家在收包裹的时候,先对包裹进行全方面消杀 ,就可以很好的避免物传人的情况发生了。首先,快递站的工作人员必须对包裹进行彻底消毒 。之所以新冠病毒传播的厉害,是因为它能寄生在太多的东西上了 ,比如我们日常生活中的快递 、衣服、门把手等,可能都会发生物传人的现象。
〖伍〗、指定专人负责收。企事业单位要明确专人负责接收处置世界邮件快件业务,按规范操作,建立接收登记台账 ,并参照高风险岗位人员管理,落实每周至少一次核酸检测。消毒静置再使用 。拆件时先用含氯消毒剂或75%酒精依次对外 、内包装进行全面彻底消毒,在通风处静置30分钟后方可取出内件物品。

〖壹〗、德尔塔变异毒株来势汹汹 ,美国低接种率地区在一个月内接连“沦陷”,卷入又一轮疫情之中。美国有线电视新闻网8月11日援引数据称,近来 ,超过90%的美国居民生活在疫情“高风险”(high)或“重风险”(substantial)社区 。在一个月前,这个比例仅为19%。8月11日,美国疾控中心敦促全美所有孕妇接种疫苗。
〖贰〗、疫情地图全红的原因 高传播性变异株:奥密克戎(Omicron)及其亚变株(如BA.XBB)的传播力显著增强 ,即使接种疫苗或感染后康复,仍可能重复感染或传播病毒 。社区传播广泛:美国多达835%的县市被列为“高传播地区 ”,98%以上人口所在区域存在高水平传播风险。
〖叁〗 、长期风险:若新一轮科技革命未能在美国爆发 ,或主要经济体(如中国、欧盟)成功构建替代性产业链,美国将面临债务违约、创新停滞和全球领导力衰退的三重危机。届时,其“摇摇欲坠”的状态可能演变为系统性崩溃 。
〖壹〗、月5日杭州新增两例本土病例具有以下特点:涉及毒株:两起疫情涉及的毒株均为奥密克戎变异株。奥密克戎变异株具有传播速度快 、传染性强、传播隐匿等特点,这给疫情防控带来了一定的挑战。疫情判定:经流调溯源 ,判定这2起疫情均为独立疫情,即两例病例之间没有直接的传播关联,是各自独立的传播链条 。
〖贰〗、月5日0—24时 ,31个省(自治区 、直辖市)和新疆生产建设兵团报告新增本土确诊病例175例,其中山东88例且均在青岛市,此次疫情是多点散发状态下的局部聚集性疫情 ,主要由奥密克戎变异株引起,传播速度快、隐匿性强,防控难度较大。
〖叁〗、病例时间与来源:2022年4月14日0-17时 ,杭州报告新增2例无症状感染者,其中无症状感染者1现住址为滨江区长河街道风雅钱塘世纪花园,系4月12日确诊病例1的密切接触者 ,在集中隔离点检出。这是滨江区在公开信息中较晚出现的病例。
发表评论
暂时没有评论,来抢沙发吧~