〖壹〗、福建省 莆田市(全市)莆田市全域因疫情被列为中高风险地区。泉州市 泉港区 安溪县 晋江市泉州市的泉港区 、安溪县、晋江市因疫情被列为中高风险地区 。厦门市(全市)厦门市全域因疫情被列为中高风险地区。漳州市 漳州台商投资区漳州市的漳州台商投资区因疫情被列为中高风险地区。

〖贰〗、中高风险地区分布全国中高风险地区情况:截止到9月13日16点 ,全国除云南瑞丽大等贺村处于中风险地区以外,其他4个中风险 、1个高风险地区均与福建疫情有关 。福建中高风险地区来源:这5个福建的中高风险地区来自福建仙游县和泉州市,说明疫情范围相对集中在局部区域 ,其他地区未受影响。

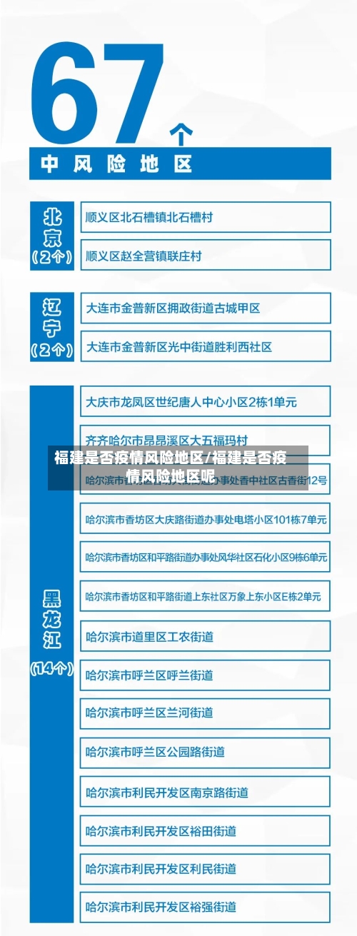
〖叁〗、福建省(10个)宁德市霞浦县东至松城街道西山洋等10个区域 漳州市芗城区浦南镇布坑村(除龙前社26-1号4幢、布坑新村外)陕西省(10个)西安市长安区韦曲街道简王井村的其他区域等10个区域 解除标准 高风险区:连续7天无新增感染者降为中风险区,中风险区连续3天无新增感染者降为低风险区。


〖壹〗、全国中高风险地区名单可通过权威查询入口获取实时信息,数据不包含港澳台地区,信息来源于各地政府 、卫健委权威发布。全国风险等级查询入口国务院微信小程序用户可通过微信搜索“国务院客户端 ”小程序 ,进入后点击“疫情风险查询”功能,即可查看全国中高风险地区实时名单 。该平台数据由国家卫生健康委员会提供,更新及时且权威。
〖贰〗、高风险等级地区:以县、市(区)为单位 ,累计病例超过50例,且14天内有聚集性疫情发生的地区。中风险地区:以县市区为单位,存在以下两种情况之一的地区:14天内有新增确诊病例 ,且累计确诊病例不超过50例;或累计确诊病例超过50例,但14天内未发生聚集性疫情 。
〖叁〗 、疫情级别通常根据疫情的传播风险、严重程度及防控需求进行划分,主要分为低风险地区、中风险地区和高风险地区三个级别 ,具体划分标准及依据如下:低风险地区:定义:无确诊病例,或连续14天无新增确诊病例。
本轮国内疫情呈现点多、面广、频发,德尔塔和奥密克戎变异株叠加流行的特点 ,各地疫情形势及风险研判如下:疫情扩散风险较低地区北京 、天津、山西、上海、山东 、福建厦门、黑龙江鸡西等地近日检出的感染者,均为隔离管控或闭环管理人员,疫情进一步扩散传播风险较低。
近来全球新冠肺炎疫情仍处于高位,国内疫情呈现点多、面广 、频发 ,德尔塔和奥密克戎变异株叠加流行的特点 。近期我省×市、×市相继报告外省入皖人员检出确诊病例,疫情输入和扩散风险持续存在,防控形势严峻。
国家卫健委坚持“动态清零”总方针不动摇 ,通过多维度防控措施应对疫情挑战。具体措施如下:迅速开展疫情应急处置针对近期全国本土聚集性疫情呈现点多、面广 、频发的特点,国务院联防联控机制综合组迅速派出国家工作组赴吉林、山东、广东 、黑龙江等省份指导疫情处置 。
自2021年9月13日起,福建省厦门市同安区新民镇湖里工业园以东、同明路以西、集安路以南 、集贤路以北的区域被列为高风险地区。此外 ,厦门市应对新冠肺炎疫情工作指挥部还发布了多项疫情防控措施:全市居民小区(村)实行闭环管理:严格落实“测温亮码 ”措施,减少人员流动。
自2021年9月13日起,厦门市同安区新民镇湖里工业园以东、同明路以西、集安路以南、集贤路以北的区域被列为高风险地区 。划分依据:厦门市应对新冠肺炎疫情工作指挥部根据当前疫情防控实际情况 ,经专家研判后作出上述划分决定。疫情背景:此次划分高风险地区与莆田疫情传播链延伸有关。
即日起,福建省厦门市同安区新民镇柑岭村 、同安区新民镇梧侣社区被调整为高风险地区。具体信息如下:调整主体:福建省厦门市应对新冠肺炎疫情工作指挥部 。调整时间:22日发布通告,即日起执行。调整内容:将同安区新民镇柑岭村、同安区新民镇梧侣社区由中风险地区调整为高风险地区。
进入支付页面:打开微信 ,选取底部菜单栏“我”,点击“支付”选项 。定位城市服务:在支付页面中找到“城市服务”入口并点击进入。进入疫情专区:下滑页面至“疫情专区 ”模块,点击后系统将自动定位至当前所在城市(若未自动定位,需手动选取“福建莆田”)。
在微信国务院客户端中可以查询自己所在区域的风险等级 ,具体操作步骤如下:点击国务院打开微信,在搜索框中输入【国务院客户端】,点击进入该小程序 。点击疫情风险等级进入国务院客户端小程序后 ,切换到新页面,在页面中找到并点击【疫情风险等级】选项。
可以通过手机支付宝上的国务院客户端查询风险地区,具体步骤如下:打开国务院客户端在手机支付宝上打开国务院客户端。进入疫情风险查询功能在国务院客户端界面中 ,找到并点击“疫情风险查询”选项 。查看全国风险区域进入疫情风险等级查询界面后,点击“查看全国疫情风险区域 ”,系统将展示最新的全国风险地区分布。
进入“我的”页面打开高德地图APP ,在首页底部导航栏中点击【我的】,进入个人中心页面。打开“更多工具”在“我的 ”页面中,向下滑动找到【更多工具】选项并点击 ,进入功能集合页面 。选取“疫情地图”在“更多工具”页面中,找到【疫情地图】功能并点击,系统将自动加载当前区域的疫情风险分布信息。
可以通过微信中的国家政务服务平台小程序查询地区疫情风险等级,具体操作如下:打开微信软件:在手机主页点击打开【微信】。进入小程序页面:点击微信右下角的【发现】 ,接着在功能页面点击【小程序】。
步骤一:进入《扫码抗疫情》小程序打开微信,点击顶部“搜索小程序 ”栏,输入“扫码抗疫情” ,在搜索结果中选取并进入该小程序 。步骤二:选取《更多服务》进入小程序后,找到并点击《疫苗信息》选项,在展开的菜单中选取《更多服务》。
疫情期间去外地旅游 ,除了进北京要求自我隔离14天外,其他地方基本不存在这一要求,但出行前需查看目的地“疫情等级” ,避开“中风险 ”以上地区。具体分析如下:北京的特殊要求:明确要求进京人员自我隔离14天,这是出于首都疫情防控的特殊需要 。
022年五一去厦门旅游,非中高风险地区人员一般不会被要求隔离 ,但需遵守相关防疫规定。 具体如下:非中高风险地区人员:若未途经中高风险地区,且健康码为绿码,通常无需隔离。但需配合厦门市防疫要求,如抵厦后立即进行核酸检测(连做3天) ,并主动向社区或单位报告行程 。
应该不需要了。关键看你的工作单位有没有需要隔离的要求,还有看你是否路途上有些意外情况。一般个人而言,已经没有强制隔离的要求了 。
法律分析:疫情期间出远门需要向单位和防疫部门报备。为严格防控疫情扩散 ,要求我们每个人不到中高风险地区去,不接触危险人员。如果曾到过风险地区或接触过确诊病历或疑似病例,必须像当地机关报备 ,采取措施,到当地检验部门参加核酸检验,集中隔离14天或按要求居家自我隔离14天 。
法律分析:不会被隔离 ,除非是从中高风险地区去异地,才需要进行隔离。为防止疫情扩散,近期 ,天津、雄安新区 、河北三河等环京多地已出台“升级版”防疫政策,将对由中高风险地区前往当地的人员实行为期14天的医学隔离。
不需要。只要不是高风险区域的就不用做,但需要出示健康码并测量体温 。外出旅行是不需要做核酸检查的。只要做好个人的防护以及随时更新有效的健康码就可以。如果是境外或者疫情高发区的地方回来,不但要做核酸检测 ,还要隔离〖Fourteen〗、天 。核酸检测需要经过取样、留样 、保存、核酸提取、上机检测。
发表评论
暂时没有评论,来抢沙发吧~