高风险地区的定义:这类地区通常是指在一定时间内(通常是14天)累积新冠病例数超过50例,并且这段时间内发生过聚集性疫情 。 中风险区域的特征:14天内出现过新增新冠确诊病例 ,但累计确诊病例数未超过50例;或者累计确诊病例超过50例,但在14天内没有发生聚集性疫情。

法律分析:高风险地区:一般是指累计新冠病例超过了50例,同时〖Fourteen〗、天内是有聚集性疫情发生。中风险区域:14天以内有新增新冠确诊病例 ,合计新冠肺炎确诊病例未超过50病例;共合计确诊的病例超过50例,14天之内未未发生聚集性疫情 。

疫情等级划分的4个等级判定通常基于疫情传播风险 、病例数量、防控需求及区域影响等综合因素,具体标准可能因地区或政策调整而略有差异。以下是通用判定逻辑的详细说明:四个等级的通用划分标准低风险地区 判定条件:无确诊病例 ,或连续14天内无新增本土确诊病例。


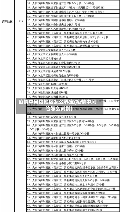
划分基本单位:一般以县区、街道 、乡镇、社区等为基本单位进行分区分级 。通过这种相对集中的区域划分,能够更精准地掌握当地疫情的实际情况,包括感染人数、传播范围等关键信息 ,为后续的风险等级判定提供基础数据。划分考虑因素:综合考虑发病时间和疫情情况等因素。
高风险地区:需同时满足以下两个条件:条件一:累计确诊病例超过50例 。条件二:14天以内有聚集性疫情发生。聚集性疫情指14天内在小范围(如家庭 、学校、社区等)发现2例及以上病例。
风险地区划分的有:一是地域,以街道、乡镇为基本单位。二是时间,最长潜伏期14天为一个单位 。三是疫情,有多少病例 ,有没有发生聚集性疫情。具体标准是一个街道在14天内有没有新冠肺炎确诊病例,有多少,来划分。具体划分标准还要根据疫情的情况和变化 ,进行调整 。
病例和无症状感染者居住地,以及活动频繁且疫情传播风险较高的工作地和活动地等区域,划为高风险区。原则上以居住小区(村)为单位划定 ,根据流调研判结果可调整风险区域范围。实行封控措施,期间“足不出户 、上门服务 ” 。
中高风险地区通常所指范围中高风险地区一般是指城市中疫情爆发的某个区,或者是市下辖的县或县级市 ,是根据确诊或疑似患者的数量建立的隔离区域。中高风险地区的认定标准 地域:以街道、乡镇为基本单位。时间:以最长潜伏期14天为一个评估单位 。疫情情况:根据病例数量及是否发生聚集性疫情划分风险等级。
〖壹〗、高风险地区界定:累计病例数超过50例,且14天内有聚集性疫情发生。中风险地区标准:14天内新增确诊病例,累计不超过50例 ,或累计超过50例但14天内无聚集性疫情 。低风险地区特征:无确诊病例或连续14天无新增病例。
〖贰〗、低风险(Low Risk):这类风险的发生概率低,对个人 、财产或环境的影响较小。可能仅造成微小的损失或影响。通常不需要特殊的风险管理措施,但应保持必要的警惕 。 较低风险(Moderate Risk):风险的发生概率较低,但可能对个人、财产或环境造成一定程度的损失或影响。
〖叁〗、法律分析:低风险:无确诊病例或连续14天无新增确诊病例;中风险:14天内有新增确诊病例 ,累计确诊病例不超过50例,或累计确诊病例超过50例,14天内未发生聚集性疫情;高风险:累计病例超过50例 ,14天内有聚集性疫情发生。
〖肆〗 、中低高风险区划分标准:高风险区 病例和无症状感染者居住地,以及活动频繁且疫情传播风险较高的工作地和活动地等区域,划为高风险区 。原则上以居住小区(村)为单位划定 ,根据流调研判结果可调整风险区域范围。
低风险和中风险地区主要通过官方发布的疫情风险等级划分来区分,可通过支付宝国务院客户端查询具体中风险地区,未列出地区即为低风险地区。具体如下:区分依据:低风险和中风险地区的划分主要依据疫情的传播风险、病例数量、聚集性疫情发生情况等因素 ,由国家卫生健康部门或相关机构根据疫情形势动态评估和调整 。
高风险 、中风险、低风险地区的划分标准及防控策略 高风险地区界定:累计病例数超过50例,且14天内有聚集性疫情发生。中风险地区标准:14天内新增确诊病例,累计不超过50例 ,或累计超过50例但14天内无聚集性疫情。低风险地区特征:无确诊病例或连续14天无新增病例 。
中风险区:中风险区是指存在一定风险和不确定性的地区。这些地区可能存在一些安全隐患或经济环境相对不稳定,但整体风险水平相对较低。在中风险区旅行或居住时,需要保持警惕并遵循当地的安全建议 。 低风险区:低风险区是指相对安全和稳定的地区。
发表评论
暂时没有评论,来抢沙发吧~