〖壹〗、截至近来,国内共有2个高风险地区 ,76个中风险地区,主要分布在陕西省、河南省 、浙江省等地,以下为详细信息(数据不包括港澳台地区):高风险地区:具体地区名单会随疫情形势动态调整 ,可通过权威渠道实时查询。高风险地区通常意味着当地疫情较为严重,传播风险高,会采取更为严格的防控措施 ,如封控管理、全员核酸检测等 。

〖贰〗、高风险地区:累计确诊病例超过50例;14天内有聚集性疫情(如学校 、工厂等集体单位出现多例关联病例)。中风险地区:14天内有新增确诊病例;累计确诊病例不超过50例,或超过50例但14天内无聚集性疫情。低风险地区:无确诊病例,或连续14天无新增确诊病例 。

〖叁〗、022年全国中高风险地区查询可通过以下两种主要方式实现:查询方式一:国务院客户端小程序——疫情风险等级查询入口获取:通过微信搜索“国务院客户端”小程序 ,进入后即可找到“疫情风险等级查询”功能入口。
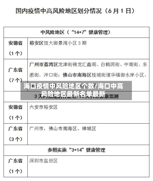
〖肆〗、全国中高风险地区名单持续更新如下:截至2022年6月21日,全国有高风险地区11个,中风险地区38个如下。
〖伍〗 、截至相关通告发布时 ,2022年安阳市中高风险地区汇总如下:高风险地区有2个 1月10日,汤阴县育才学校被划定为高风险地区 。1月10日,汤阴县古贤镇大朱庄村被划定为高风险地区。中风险地区有3个 1月10日,内黄县六村乡袁六村被划定为中风险地区。

特定时间段途经指定地区人员:2月18日(含)以来途经贵州清镇市 。2月17日(含)以来途经湖北武汉市、海南澄迈县、山西晋中市。2月16日(含)以来途经四川泸州市。2月14日(含)以来途经湖南郴州市 、广东广州市 。2月13日(含)以来途经内蒙古包头市。2月12日(含)以来途经内蒙古巴彦淖尔市。
通过查询相关资料显示 ,海口市澄迈县不是疫情地区。截止2022年08月23日23时,澄迈共有中高风险地区0个;现有封控区、管控区、防范区0个,所以 ,海口市澄迈县属于低风险区,不是疫情地区 。
是。截止至2022年8月15日,根据海口市防疫要求规定 ,海口市澄迈县仍处于疫情防控的时期,海口市澄迈县任何人都需要做好安全防护,安全出行。海口市澄迈县属于高险地区 ,旅游区任何人都不可以去,还需要携带健康码 。
022年2月,海南澄迈县来(返)潮州人员需按以下规定报备并落实防控措施:报备对象范围2022年2月17日以来有海南省澄迈县旅居史的来(返)潮人员 ,尤其是与病例活动轨迹存在交集的人员,需尽快主动向所在社区 、宾馆或酒店报备。
海南本轮疫情海口最严重的时间在今年8月份,有8天全市执行静态管理,全民做核酸。
疫情数据8月7日0时—12时数据:全省共报告本土新冠病毒阳性感染者182例 ,其中确诊病例104例(三亚市74例、儋州市19例、东方市3例、海口市3例 、琼海市2例、陵水县1例、乐东县1例 、五指山市1例);无症状感染者78例(三亚市70例、儋州市4例、陵水县2例 、五指山市1例、万宁市1例) 。
海口疫情爆发时间是2022年8月1日。通过查询疫情资料显示,海口疫情是从2022年8月1日开始初的,根据海南疫情防控指挥部消息:自8月1日海南发生本轮疫情以来指挥部 ,总体来看,海南疫情近日仍然保持高位运行。
海口疫情高峰期时间在2023年一月上旬 。中国新闻社微信公众号消息,据三亚发布微信公众号消息 ,12月23日,海南省新冠肺炎疫情防控工作指挥部综合组副组长、医疗救治组副组长,省卫生健康委员会党委委员 、副主任李文秀介绍 ,当前,海南省疫情处于快速爬坡阶段,预计可能很快迎来高峰期。
疫情总体情况 8月1日至13日 ,海南省本轮疫情累计报告阳性感染者7736例,其中21人已治愈出院。8月13日新增本土确诊病例494例(含无症状感染者转确诊3例)、无症状感染者846例 。
发表评论
暂时没有评论,来抢沙发吧~