礼易号

  • 首页
  • 礼易科技
  • 山西新闻
  • 端游攻略
  • 生活问答
  • 汽车维保
  • 台湾地区增多少疫情(台湾地区增多少疫情病例)

    台湾地区增多少疫情(台湾地区增多少疫情病例)

    礼易科技 •2026-03-11

    国家卫健委:30日新增本土确诊病例40例 月30日0—24时,31个省(自治区、直辖市)和新疆生产建设兵团报告新增本土确诊病例40例,具体分布及疫情相关情况如下:本土确诊病例分布 浙江:24例,均在杭...

    台湾地区增多少疫情
  • 【遵义疫情为低风险的地区,遵义是疫情高风险地区吗】

    【遵义疫情为低风险的地区,遵义是疫情高风险地区吗】

    生活问答 •2026-03-11

    遵义到息烽能进去吗 能。通过查询疫情防控信息;遵义,简称“遵”,贵州省地级市、省域副中心城市,黔中城市群重要城市。遵义和息烽都属于低风险地区。遵义到息烽能进去,需持有有48小时核酸证明。息烽县,贵州省...

    遵义疫情为低风险的地区
  • 广西地区疫情怎样/广西的疫情政策

    广西地区疫情怎样/广西的疫情政策

    生活问答 •2026-03-11

    广西哪里有疫情呀? 广西有疫情的是:防城港市4例,百色市4例,钦州市3例,桂林市1例,玉林市1例。截至4月10日24时,全区现有本土确诊病例13例(防城港市4例,百色市4例,钦州市3例,桂林市1例,玉...

    广西地区疫情怎样
  • 福田区哪个地区有疫情(福田区哪个地区有疫情了)

    福田区哪个地区有疫情(福田区哪个地区有疫情了)

    山西新闻 •2026-03-11

    广东省两热疫情高风险区有哪些地方 〖壹〗、广东省“两热”(基孔肯雅热和登革热)疫情高风险区涉及以下地区:深圳市福田区福保街道菩提路216号点彩人家28栋该区域被明确列为高风险区,需重点关注蚊媒传播风险...

    福田区哪个地区有疫情
  • 去疫情地区送货怎么办理/去疫情地区送货怎么办理通行证

    去疫情地区送货怎么办理/去疫情地区送货怎么办理通行证

    端游攻略 •2026-03-11

    周知!疫情防控期间,进入肇庆市货运车辆须实行提前申报 〖壹〗、提前申报对象 所有从外地进入肇庆的货运车辆驾驶员及陪乘。〖贰〗、通关模式及车辆出境要求 通关模式:友谊关口岸出口货物通关模式包括短驳车头运...

    去疫情地区送货怎么办理
  • 【太原疫情最新风险地区,太原疫情最新风险地区查询】

    【太原疫情最新风险地区,太原疫情最新风险地区查询】

    汽车维保 •2026-03-11

    太原有没有中高风险地区 西藏、新疆、陕西省西安市返(抵)并旅客高风险地区:太原检疫登记为红标,健康码赋红码,实施“7天集中隔离+5次核酸检测”,落地核酸,点对点转运。中风险地区:太原检疫登记为黄标,健...

    太原疫情最新风险地区
  • 江苏苏州地区疫情(江苏苏州疫情报告)

    江苏苏州地区疫情(江苏苏州疫情报告)

    端游攻略 •2026-03-11

    近来苏州哪里有疫情 月7日0至24时,苏州新增新冠肺炎本土确诊病例1例,新增本土无症状感染者16例,新增境外输入无症状感染者2例。具体情况如下:本土确诊病例:新增1例,3月10日至4月7日,苏州市累计...

    江苏苏州地区疫情
  • 想出门怎样报备疫情地区/想出门怎样报备疫情地区呢

    想出门怎样报备疫情地区/想出门怎样报备疫情地区呢

    山西新闻 •2026-03-11

    报备行程怎么报备 标准模板:报备内容可以遵循一个标准模板,如先写“领导您好”,然后直接说明“向您报备”,接着写具体事由和时间,最后补充必要信息。结构化表达:使用数字序号分项说明事由、时间、需求等,使报...

    想出门怎样报备疫情地区
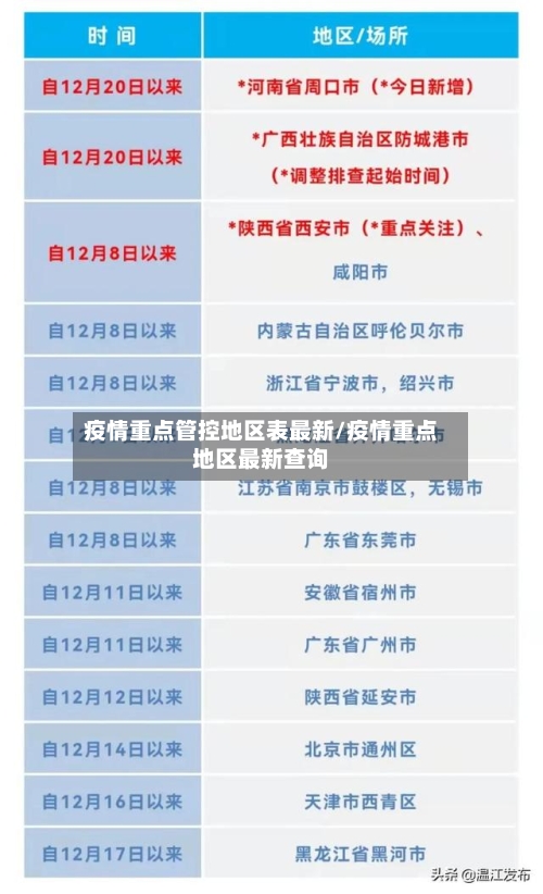
  • 疫情重点管控地区表最新/疫情重点地区最新查询

    疫情重点管控地区表最新/疫情重点地区最新查询

    山西新闻 •2026-03-11

    重点管控地区和重点关注地区的区别 〖壹〗、重点管控地区是指通常所说的中高风险地区所在的行政区域。重点关注地区是指重点管控区所在的地市除重点管控区以外的行政区域。重点关注地区指的是需要增加注意力的区域也...

    疫情重点管控地区表最新
  • 来郓城怎么报备疫情地区/郓城防疫指挥部公告

    来郓城怎么报备疫情地区/郓城防疫指挥部公告

    汽车维保 •2026-03-11

    威海到郓城开车可以下高速吗 威海到菏泽开车大约需要8小时30分钟左右。威海到菏泽总里程近790公里,自己开车大约需要8小时30分钟左右,路线为:在威海上荣乌高速行走75公里左右,转济青高速行走近200...

    来郓城怎么报备疫情地区
  • 首页
  • 上一页
  • 4
  • 5
  • 6
  • 7
  • 8
  • 9
  • 10
  • 11
  • 12
  • 13
  • 下一页
  • 尾页

热门文章

  • 【各大地区疫情结束时间表,全国疫情结束时间倒计时】2026-03-02
  • 【疫情感染地区时间轴,疫情感染城市顺序】2026-03-01
  • 疫情真实存在的国家和地区(疫情真实情况曝光!全世界都倒吸一口冷气)2026-02-28
  • 无疫情地区车辆限行规定(疫情期间不限行)2026-03-02
  • 【西藏地区疫情最新消息,西藏地区疫情最新消息数据】2026-03-01
  • 深圳地区疫情政策查询官方网站/深圳市疫区2026-03-01
  • 猪瘟在哪几个地区有疫情/猪瘟疫情最新三个省2026-03-01
  • 阿里地区普兰县疫情通报(阿里普兰县有多少人口)2026-03-04

热评文章

  • 疫情真实存在的国家和地区(疫情真实情况曝光!全世界都

  • 地区疫情轨迹查询怎么查(疫情轨迹查看)

  • 疫情关联多地区有哪些(疫情相关地区)

  • 【台湾疫情地区柱状图,台湾疫情分布情况】

  • 春节期间烟台地区疫情/烟台2021春节疫情通知

  • 本市有没有疫情风险地区(有本土疫情的地级市是什么意思

热门标签

  • 福建哪个地区出现疫情了
  • 为什么沿海地区疫情少
  • 地区疫情轨迹查询怎么查
  • 疫情真实存在的国家和地区
  • 台湾疫情地区柱状图
  • 春节期间烟台地区疫情
  • 本市有没有疫情风险地区
  • 凤翔地区疫情等级查询
  • 荆州地区疫情指挥部
  • 疫情关联多地区有哪些
  • 山东疫情快递停发地区
  • 河南疫情低风险地区
  • 地区疫情查询时间表最新
  • 江阴是疫情中风险地区吗
  • 重点疫情地区有哪些深圳
  • 天津是疫情高风险地区
  • 定州市疫情地区划分最新
  • 长沙地区疫情数
  • 疫情防控高风险地区数据
  • 榆次算什么地区啊现在有疫情吗

© 2026 礼易号 京ICP备1111040123号-1