礼易号

  • 首页
  • 礼易科技
  • 山西新闻
  • 端游攻略
  • 生活问答
  • 汽车维保
  • 荆门地区疫情最新消息/荆门疫情最新消息实时追踪

    荆门地区疫情最新消息/荆门疫情最新消息实时追踪

    礼易科技 •2026-03-11

    关于荆门中心城区开展区域扩面核酸筛查的通告 〖壹〗、为有效遏制新冠病毒蔓延,全力保障全市人民生命安全和身体健康,荆门市新型冠状病毒感染的肺炎疫情防控指挥部决定在荆门中心城区开展区域扩面核酸筛查。现将有...

    荆门地区疫情最新消息
  • 【广东省非疫情地区,广东省非疫情地区名单】

    【广东省非疫情地区,广东省非疫情地区名单】

    端游攻略 •2026-03-11

    22考研考试要不要隔离14天,这4省已发布公告! 考研考试是否需要隔离14天需根据考生所在地区及来源地综合判断,近来广东省、吉林省、湖北省、宁夏回族自治区已发布防疫政策,部分情况需提前返回考点地并遵守...

    广东省非疫情地区
  • 【丰镇是疫情风险地区吗,丰镇属于哪儿】

    【丰镇是疫情风险地区吗,丰镇属于哪儿】

    端游攻略 •2026-03-11

    保定去丰镇需要隔离吗 需要。保定市在河北省,丰镇市位于内蒙古自治区中南部,截止于2022年10月7日,通过查询疫情防控显示,保定属于我国中高风险地区,丰镇市属于我国常态化防控区域,7天内有国内高风险地...

    丰镇是疫情风险地区吗
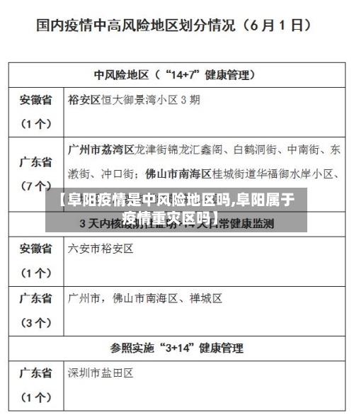
  • 【阜阳疫情是中风险地区吗,阜阳属于疫情重灾区吗】

    【阜阳疫情是中风险地区吗,阜阳属于疫情重灾区吗】

    山西新闻 •2026-03-11

    安徽省太和县是中高风险地区吗 太和县已超过六个月未出现疫情,不属于高风险地区。和县不是中高风险地区。安徽省现在实行常态化管控和精准防控政策,只针对出现疫情的小区或者楼栋划分中高风险地区,整个县城不会整...

    阜阳疫情是中风险地区吗
  • 【地区疫情公告最新查询,地区疫情公告最新查询系统】

    【地区疫情公告最新查询,地区疫情公告最新查询系统】

    礼易科技 •2026-03-11

    微信如何查询所在地区疫情风险等级? 〖壹〗、在电脑微信中,可通过“国家政务服务平台”小程序查看当前所在地区的风险等级,具体步骤如下:打开小程序入口:在电脑微信界面中,点击左侧导航栏的【小程序】按钮,进...

    地区疫情公告最新查询
  • 返陵城怎么报备疫情地区(陵城区防疫站电话询问电话)

    返陵城怎么报备疫情地区(陵城区防疫站电话询问电话)

    山西新闻 •2026-03-11

    曲阜市新冠状肺炎询问电话多少? 0 为向市民提供疫情防控知识询问服务和受理相关问题投诉,即日起,12320卫生健康热线面向市民提供7×24小时的免费询问服务,如您有关于新型冠状病毒感染的肺炎疫情相关问...

    返陵城怎么报备疫情地区
  • 管庄地区疫情轨迹图(管庄附近新冠疫情疫苗接种地点)

    管庄地区疫情轨迹图(管庄附近新冠疫情疫苗接种地点)

    生活问答 •2026-03-11

    查询小区所属社区(管庄地区办事处) 〖壹〗、实嘉原创生活小区位于北京市朝阳区管庄地区,具体所属街道为管庄街道。〖贰〗、预约服务请提前一周通过电话(预约电话:591210959120368)或到社区服务...

    管庄地区疫情轨迹图
  • 长沙地区疫情查询怎么查(长沙疫情政策询问)

    长沙地区疫情查询怎么查(长沙疫情政策询问)

    汽车维保 •2026-03-11

    3月1日长沙县疾控发布紧急提醒 月1日长沙县疾控发布紧急提醒,针对近期多地新增新冠肺炎阳性检测者的情况,为防范疫情输入和传播风险,提出以下防控措施:主动报备所有外省来(返)长沙县人员及湖南省内有疫情发...

    长沙地区疫情查询怎么查
  • 衡水市疫情高风险地区吗(衡水市疫情低风险区吗)

    衡水市疫情高风险地区吗(衡水市疫情低风险区吗)

    汽车维保 •2026-03-11

    从邯郸回衡水需要隔离吗 〖壹〗、不需要隔离。2022年1月18日,河北衡水市新型冠状病毒感染的肺炎疫情防控工作指挥部办公室通告,高风险地区禁止来衡返衡,中风险地区严格管控,无必要不来衡返衡,确需来衡返...

    衡水市疫情高风险地区吗
  • 【云岗的疫情地区在哪里,云冈区疫情】

    【云岗的疫情地区在哪里,云冈区疫情】

    礼易科技 •2026-03-11

    北京丰台云岗怎么样 〖壹〗、北京丰台云岗是一个不错的居住区域。地理位置 云岗位于北京市丰台区,地理位置优越,交通便利。附近有丰富的商业设施、教育资源以及公共设施,能够满足居民日常生活的各种需求。同时,...

    云岗的疫情地区在哪里
  • 首页
  • 上一页
  • 5
  • 6
  • 7
  • 8
  • 9
  • 10
  • 11
  • 12
  • 13
  • 14
  • 下一页
  • 尾页

热门文章

  • 【各大地区疫情结束时间表,全国疫情结束时间倒计时】2026-03-02
  • 【疫情感染地区时间轴,疫情感染城市顺序】2026-03-01
  • 疫情真实存在的国家和地区(疫情真实情况曝光!全世界都倒吸一口冷气)2026-02-28
  • 无疫情地区车辆限行规定(疫情期间不限行)2026-03-02
  • 【西藏地区疫情最新消息,西藏地区疫情最新消息数据】2026-03-01
  • 深圳地区疫情政策查询官方网站/深圳市疫区2026-03-01
  • 猪瘟在哪几个地区有疫情/猪瘟疫情最新三个省2026-03-01
  • 阿里地区普兰县疫情通报(阿里普兰县有多少人口)2026-03-04

热评文章

  • 疫情真实存在的国家和地区(疫情真实情况曝光!全世界都

  • 地区疫情轨迹查询怎么查(疫情轨迹查看)

  • 疫情关联多地区有哪些(疫情相关地区)

  • 【台湾疫情地区柱状图,台湾疫情分布情况】

  • 春节期间烟台地区疫情/烟台2021春节疫情通知

  • 本市有没有疫情风险地区(有本土疫情的地级市是什么意思

热门标签

  • 福建哪个地区出现疫情了
  • 为什么沿海地区疫情少
  • 地区疫情轨迹查询怎么查
  • 疫情真实存在的国家和地区
  • 台湾疫情地区柱状图
  • 春节期间烟台地区疫情
  • 本市有没有疫情风险地区
  • 凤翔地区疫情等级查询
  • 荆州地区疫情指挥部
  • 疫情关联多地区有哪些
  • 山东疫情快递停发地区
  • 河南疫情低风险地区
  • 地区疫情查询时间表最新
  • 江阴是疫情中风险地区吗
  • 重点疫情地区有哪些深圳
  • 天津是疫情高风险地区
  • 定州市疫情地区划分最新
  • 长沙地区疫情数
  • 疫情防控高风险地区数据
  • 榆次算什么地区啊现在有疫情吗

© 2026 礼易号 京ICP备1111040123号-1